Vendor Heater model
Le model Heater est un model vendor complet prenant en compte tous les besoins des produits CVC, incluant le thermostat, vanne, fil pilote, controleurs de chauffe (chaudière, chauffe-eau,… ), et les modes de dérogation/délestage.
Il permet :
de n’avoir qu’un seul model mesh pour gérer les thermostats et systèmes de chauffe
de rester compatible avec les consignes du Fil Pilote (4 et 6 modes)
de pouvoir supporter les modes programmes et manuel tout en gardant l’information de la consigne en cours
de pouvoir indiquer une dérogation ou un délestage en cours (sur eventuellement un programme en cours existant)
de remonter via un message de status qui contient cet octet de mode courant d’avoir toute l’information nécéssaire de l’état du thermostat/système de chauffe
Model interface
Model Group |
Model Name |
Model ID |
|---|---|---|
Vendor |
Heater Server |
0x04AA0018 |
Heater Client |
0x04AA0019 |
Server Model |
Message Name |
Opcode |
|---|---|---|
Vendor Heater |
Vendor Heater Set |
0xD9 |
Vendor Heater Set Unacknowledged |
0xDA |
|
Vendor Heater Get |
0xDB |
|
Vendor Heater Status |
0xDC |
Heater Set message
Field |
Size (octets) |
Notes |
|---|---|---|
Mode |
1 |
New setting/flags to set |
TID |
1 |
Transaction Identifier |
Duration |
2 |
Duration of the the current state (in min, max 24h=1440 min) (Optional) |
Reg_type |
1 |
Type of the register value (Optional) |
Reg_value |
4 |
Register value (Optional) |
If the Reg_type and Reg_value fields are present, the Duration field shall also be present; otherwise these fields shall not be present.
Heater Set Unacknowledged message
The Heater Set Unacknowledged message has the same format as the Heater Set message.
Heater Status message
Field |
Size (octets) |
Notes |
|---|---|---|
Present Mode |
1 |
Current setting/flags applied |
Remaining Time |
2 |
Remaining duration of the the current state (in min) (Optional) |
Reg_type |
1 |
Type of the register value (Optional) |
Reg_value |
4 |
Register value (Optional) |
Heater parameters Values
Mode byte format
Field |
Size (bits) |
Bits pos |
Notes |
|---|---|---|---|
Setting |
4 |
[0..3] |
Current setting |
Load shedding |
1 |
4 |
Load shedding running flag |
Derogation |
1 |
5 |
Derogation running flag |
Program |
1 |
6 |
Program running flag |
NC |
1 |
7 |
Reserved |
Mode settings values
The 4 bits settings can take the following values :
Value |
Description |
|---|---|
0 |
ON/COMFORT |
1 |
ECO |
2 |
NO_FROST |
3 |
OFF/STOP |
4 |
COMFORT_1 |
5 |
COMFORT_2 |
6 |
TEST MODE |
7 |
STORAGE MODE |
8 |
SETPOINT |
9 |
BOOST MODE |
13 |
PROGRAM_SET |
14 |
REGISTER_SET |
15 |
RESTORE |
Registers type values
Valeurs possibles pour Reg_type et Reg_value
Value |
Register Type |
Value description |
|---|---|---|
0 |
REG_UNDEF |
Undefined value |
1 |
REG_TEMPERATURE |
Temperature Setpoint (0.001°C step) |
2 |
REG_PROGRAM |
Program id ( 2 bytes) |
3..255 |
User defined |
User defined |
Description
Les valeurs de mode settings (bits 0 à 3) (c-a-d la consigne) sont exclusifs. Un seul choix de consigne à la fois.
Les paramètres optionnels Duration, Reg_type et Reg_value peuvent être associés à chacun des modes.
En pratique Reg_type et Reg_value sont transmis avec les consignes 8 et 14.
Les bits de programmation, dérogation et délestage sont indépendants ! ils peuvent être tous actifs en même temps. La consigne transmise dans le même message s’applique en fonction des règles définies ci-dessous
Le bit programmation est principalement un bit d’indication que ce mode est actif pour le produit ou pour l’App, il n’implique pas de comportement particulier coté produit. En pratique il est setté par une consigne du thermostat vers un produit, pour indiquer à ce dernier que la consigne provient d’un programme. Le message de status publié par le produit indiquera cet état à l’App ou tout autre interface.
Lors d’un changement de consigne (par l’app ou lors de l’execution d’un programme), le thermostat ou le produit publie un messge de status non sollicité avec le mode courant (et un paramètre contenant la température). On peut ainsi remonter la consigne courante.
Setpoint setting
Pour les organes de chauffe nécéssitant un contrôle avec consigne en temperature on utilise Reg_type et Reg_value
Setting = SETPOINT
Load shedding = <any>
Derogation = <any>
Program = <any>
Duration = <any>
Reg_type = REG_TEMPERATURE
Reg_value = Temperature (centieme de degrés)
Program setting
Le Setting = PROGRAM_SET sert à activer un programme enregistré sur un thermostat
ou organe de chauffe disposant de la fonction programmation. Le numéro du programme est
transmis dans Reg_value.
Setting = PROGRAM_SET
Load shedding = <any>
Derogation = <any>
Program = 1
Duration = <any>
Reg_type = REG_PROGRAM
Reg_value = Program id
Register setting
Le Setting = REGISTER_SET sert à paramétrer un registre interne à l’organe de chauffe.
Reg_type et Reg_value sont spécifiques à l’application.
Setting = REGISTER_SET
Load shedding = <any>
Derogation = <any>
Program = <any>
Duration = <any>
Reg_type = <any>
Reg_value = <any>
Duration setting
Le paramètre Duration permet d’appliquer une consigne transitoire pendant au maximum 24h (pas de 1 min).
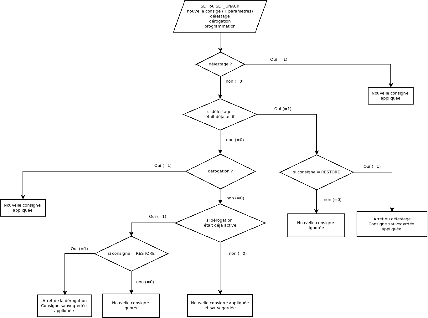
Règles de décodage et transitions
A réception d’un nouveau message SET ou SET_UNACK, on lit la nouvelle consigne et les flags Load shedding ou Derogation.
En fonction du dernier état reçu et sauvegardé, le comportement et l’interprétation du nouveau message change selon la machine d’état suivante :
Heater state transitions
Il s’établit une priorité dans l’ordre des actions :
Le délestage est prioritaire sur la dérogation
Une dérogation est prioritaire sur un mode programme ou manuel
Retour à la consigne précédente
Comme vu sur le diagramme de transition ci-dessus, une consigne de délestage ou de dérogation reste active
une fois les flags Load shedding ou Derogation positionnés. Pour sortir de ces modes il faut envoyer spécifiquement
le Setting = RESTORE.
Les consigne de délestage ou de dérogation peuvent être aussi limitées dans le temps par le paramètre Duration.
A expiration du timer, la dernière consigne enregistrée (dans l’ordre de priorité) est réappliquée et notifiée.
Délestage (Load shedding)
Le flag Load shedding permet d’appliquer une consigne de délestage ou d’effacement des organes de chauffe, prioritaire à tout autre mode.
Pilot Wire control
Les fonctions Fil Pilote 4 et 6 ordres sont pilotables avec les Setting suivants :
Value |
Description |
|---|---|
0 |
COMFORT |
1 |
ECO |
2 |
NO_FROST |
3 |
STOP |
4 |
COMFORT_1 |
5 |
COMFORT_2 |
La valeur Duration est optionnelle. les champs Reg_type et Reg_value sont ici inutilisés.
Dry contact Heater control
Les controleurs de chauffe par relais (Dry contact) sont pilotables avec les Setting suivants :
Value |
Description |
|---|---|
0 |
ON |
1 |
ON |
2 |
ON |
3 |
OFF |
4 |
ON |
5 |
ON |
La valeur Duration est optionnelle. les champs Reg_type et Reg_value sont ici inutilisés.